banner图片

JN江南·体育(中国)最新官方网站-登录入口中心

谷川联行 > 行业观察 > 正文

研究了1000起电子信息产业转移,我们发现了这些招商秘诀

发表于:2023-05-23 18:00

产业转移不会停止。

技术进步和资本对利润的追逐,促使企业不断向“成本洼地”流动。

就像广东的电子信息产业,先是从深圳向东莞、惠州转移,紧接着流向珠江西岸,如今又向省外乃至东南亚转移。

这是企业家的主动选择,也是周边地区的招商机遇。

广东电子信息制造业

发展现状观察

电子信息产业是广东省第一大支柱产业。

2021年,广东规上电子信息制造业营收高达4.56万亿元,连续31年位居全国第一。广东“十四五”规划中提到,至2025年新一代电子信息产业营收要达到6.6万亿元,发展前景广阔,外溢效应凸显。

1.

生产成本持续攀升

劳动密集型环节压力加大

广东电子信息制造业的蓬勃发展,带动各项生产要素价格上涨。

比如厂房租金。

惠州的租金甚至比成都高出一截。这还只是广东第五城,前面还有深圳、广州、佛山和东莞这几座制造业强市。

比如用工成本。

这是《中国统计年鉴2022》公布的2021年城镇单位就业人员平均工资(前10名):

不难发现,广东省的平均工资远高于周边省份。为了降低成本,为了开拓市场,不少企业都在谋划外迁。

虽然依赖科研创新和想象力的科研领域,目前还很难离开广东,尤其是珠三角。但是,以消费电子为代表的中游加工制造环节,已成为产业转移的主力军。

2.

“小巨人”集聚珠三角

中游加工制造环节加速转移

那么,具体到城市,电子信息产业发展情况有何区别?

比如:哪里的汽车电子技术最顶尖?哪里的新型显示企业聚集度最高?

换句话说,如果想要到广东招引电子信息企业,目的地该怎么选择呢?

第一梯队:深圳、东莞

无论是看规上企业数量,还是看产值,深圳都是当之无愧的“一哥”。这里有华为、比亚迪、中兴通讯、创维、TCL等龙头企业,更有数不清的电子信息产业链上下游配套。

所以,地方政府“走出去”招商引资时,多数会先到深圳来。就算一个西北小县,也有机会在这里挖掘到产业外溢机会。

这就是“世界之窗”的魅力。

东莞则是全球最具“地利”的城市,紧邻香港、深圳、广州,可谓左右逢源。尤其是深圳高质量外溢,给东莞产业转型升级带来了数不尽的发展机遇。

依托华为、OPPO、vivo、华贝电子等龙头企业,东莞形成了从基础零部件到终端产品制造的完整产业体系。

第二梯队:惠州、广州

惠州同样靠近深圳,但因为起步较晚,和东莞存在一些差距,拥有TCL、旭硝子、雷曼光电、聚飞光电等龙头企业。

广州虽然在规模上仅排在第四位,但它是研发与制造的复合产业基地,是产业集聚的核心、产业外溢的起点。

这是和深圳一样的宝贵属性。

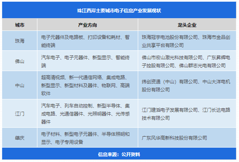
第三梯队:珠海、佛山、中山、江门等

经过一段时间的“外引内育”,珠江西岸的电子信息产业发展已初见成效,但是在规模、层次与集聚度上仍然不及珠江东岸。

不过如果仔细研究,还是可以发现这些城市在产业链细分领域的独特优势。比如江门的列车自动控制(同属轨道交通产业),就是全省甚至全国的佼佼者。

另一方面,这些城市也是电子信息产业在广东省内转移的主要承接地。

再加上阳江、云浮、韶关、河源……面对激烈的招商引资竞争,面对距离优势更突出的竞争对手,怎样才能脱颖而出?

电子信息制造业

招商引资与承接产业转移

产业链招商是一种系统化、科学化、专业化的招商方式,对全产业链的细分领域及其发展潜力进行评估,是重要前提。

如果已经确定要重点发展电子信息产业,该如何做好接下来的产业链招商工作呢?

1.

知己知彼

充分挖掘招商优势

知己知彼,才能做出正确决策。

为什么这么多电子信息制造业企业愿意在广东、在深圳扎堆?

1. 交通条件

中国经济长期靠外需拉动,港口非常重要。如今,广州、深圳、珠海、东莞等21个港口已形成世界级港口群。

2. 产业基础

作为率先开放的沿海地区,广东已经形成了雄厚产业基础和集聚效应。企业家在深圳开个厂,马上就能在附近方园几百公里的范围内,找齐供应链上下游需要的所有配件。

3. 人才优势

2018年至2020年,大湾区人口增速高达2.4%,是长三角的三倍有余。

4. 营商环境

有人用“浙商是行商,粤商是坐商”形容广东的营商环境。虽然有些夸张,但在这里确实能安心发展,就地赚钱。

5. 创新环境

珠三角的新兴产业占比更高,科创资源更丰富,有利于技术迭代升级。

6. 气候条件

全年温暖宜人,无极端恶劣天气。可以这样理解:这些条件满足得越多,广东的企业家就越愿意去你那里投资。所以,各地不断在基础设施、产业招商、人才引进、营商环境等方面加大投入。但是因为起步较晚,短期内很难填平与广东的差距,只好拿出真金白银来补贴。

这也导致电子信息产业的招商引资竞争,逐渐变成了一场优惠政策的比拼。

2.

有备无患

完善产业链招商保障

政策确实可以迅速吸引企业驻足,在短时间内给招商成绩带来“量的积累”。

但是为了实现“质的飞跃”,更应该思考的是——企业选址的真正诉求是什么,有针对性地从园区建设、支持政策、人才供给、融资保障等方面做好承接准备。

我们从谷川产业数据库中筛选出部分电子信息项目的诉求,真实反映了这类企业在选址投资过程中的关注要点。

强化园区建设

1. 基础设施

园区的要素保障和项目承载能力,是吸引企业入驻的最基础优势。电子信息类产业园区,尤其要完善以下基础设施:

电子信息企业对用电量和用电稳定性有较高要求,所以部分电子信息企业要求园区配套双回路供电系统。

很多电子信息企业会产生工业污水,所以要关注污水管网建设以及与外部污水处理厂的连接。

配套一定商业、娱乐设施,满足新时代技术研发人才和产业工人的生活需要。

2. 载体性能

多数标准化厂房基本可满足90%企业的载体需求。但部门企业对层高、跨度、承重、行车牛腿有特殊要求,需要在园区建设前根据产业定位对载体进行合理规划。

规划定制厂房区,对于不适合现有载体的重大项目进行定制化建设。

做好工业上楼的亮点宣传,及时让满足上楼条件的企业入驻适合的楼层,避免企业扎堆选择一层。

精密仪器或精密零部件生产(如军工、航空航天等领域)企业,对厂房抗震性有较强要求,不适合放在高楼层。

优化支持政策

电子信息企业在选址过程中对政策的关注度非常高,一般集中于设备补贴、装修补贴、税收政策、资金扶持等,部分企业会关注搬迁补贴、物流补贴等。

为更好促进电子信息项目的招商引资,需要参考企业核心诉求,做到精准施策;同时应做好风险评估和预案,避免被“割韭菜”。

1. 设备补贴:电子信息制造企业的设备投资普遍较大,可根据设备投资总额的10%~30%给予补贴。

参考案例:对普通技改项目,给予设备投资最高10%不超过1000万元补助;对智能化改造项目,按整生产线、整车间、整工厂给予设备投资最高12%、15%、20%不超过1000万元补助。

2. 装修补贴:电子信息制造企业的无尘车间或净化车间装修成本较高,但为避免“政策候鸟”,可分批拨付补贴。

参考案例:给予入园企业净化车间500元-1000元/㎡装修补贴,具体补贴金额以园区委托第三方机构审计结果为准。装修补贴根据装修施工进度和实际完成工程量支付:具备设备进入条件后拨付装修补贴总额的50%,净化车间验收完成后拨付装修补贴总额的50%。

3. 税收政策:电子信息制造企业的税收贡献度较高,可依据企业的营业收入给予适当奖励。

参考案例:对电子信息制造业,上年度营收首次突破3亿元、5亿元、10亿元、20亿元,且当年税收增速不低于全市税收增速的,分别奖励30万元、50万元、100万元、200万元

4. 搬迁补贴:依据企业的设备评估值给予企业搬迁补贴。

参考案例:对技术含量高、成长性强且年实缴增值税、企业所得税总额达300万以上的工业项目,从本市以外搬迁设备的,按设备评估值的2%给予设备搬迁补贴,最高不超过500万元。

5. 租金补贴:常见的是三免两减半。

参考案例:对企业租用的工业厂房、办公楼,管委会对企业前三年给予100%的租金扶持,补贴标准不高于所在园区厂房租金平均水平。第四年、第五年如企业当年上缴税收达到第三年约定税收指标,管委会给予50%的租金扶持,达不到则不再给予租金扶持。租金补贴时间最长不超过五年。

保障人才供给

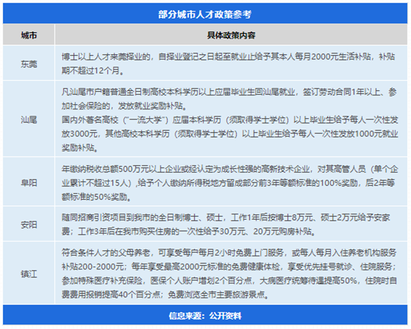
电子信息企业对专业人才的要求较高,头部企业的研发人员比例不低于15%,部分企业可达到30%。此外,一些项目自带研发人才入驻,非常关注人才补贴政策。除了积极开展招聘工作外,还应加强与本地院校合作、大力开拓跨区域劳务协作。电子信息产业发展较好的地区的人才政策,很有参考价值。

提供融资保障

受原材料成本上升、市场低迷等因素影响,企业资金压力大、融资艰难,高科技项目也很需要政府产业引导基金的支持。

可以借鉴以下方式提供融资保障:

1. 引导银企对接,推介融资产品

成立专项小组走访企业,了解企业融资贷款需求,联合人社局、财政局等相关部门搭建银企对接平台,引导各大银行入企进行整体研判,推介最佳融资产品。

2. 引导金融机构开展知识产权质押融资

联合各部门,成立知识产权质押融资工作专班,分类梳理拥有知识产权的民营企业的融资需求,及时推送金融机构。深入企业调查研究,帮助企业完善获贷条件。

3. 开创“园区保”等综合金融服务模式

联合金融机构建立分层分级动态管理机制;由政府设立风险资金池,政府、银行等金融机构承担不同比例的风险;配套提供融资租赁、投保联动、科技贷款、转贷等服务。

4. 搭建金融服务平台

吸引各金融机构、各政务部门加入金融服务平台,探索“线上+线下”金融服务体系。

3.

脱虚向实

实操产业链精准招商

制定策略

根据产业发展现状和目标制定的产业链招商策略,可以初步划分为:

1. 建链:从0到1的集聚阶段找准园区重点发展方向,引进龙头企业并以此为基础建立全新的产业链条。“建链”是新建园区和产业转型阶段必然要经历的。

2. 补链:有一定基础,缺失部分环节

补链是对建链的延伸,指园区已有一定产业基础,但在某个或某几个环节有缺失,针对缺失环节开展补充式招商。

3. 强链:部分环节需要扩张或升级

具有一定产业集聚度,但整体处于价值链低端,需要加强研发设计、品牌营销、金融配套等服务,打造更有竞争力的产业集群。

4. 延链:产业布局需要向上下游延伸

延链是将一条已存在的产业链尽可能向上、下游拓展延伸,需要紧抓“微笑曲线”两端的优质企业进行招引和培育。

落地实战

1. 依托资源禀赋进行招商

土地、劳动力、资本、技术和数据,都是生产经营不可或缺的生产要素。多重优势叠加往往会形成难以复制的招商优势。

案例:安徽滁州聚“砂”成金

在滁州,凤阳县的石英矿初步探明储量达100亿吨,二氧化硅含量达99%以上,储量、品味和开采价值居全国首位。

滁州在全省率先建立产业链链长制,充分发挥原材料优势,吸引隆基股份、晶科能源、福莱特、福斯特、东方日升等光伏企业来滁建设核心基地。如今,滁州已围绕光伏产业链上下游建立了硅片、光伏玻璃、光伏电池、光伏组件、逆变器、光伏边框、封装胶膜、光伏背板等日趋完整的产业生态。

2. 制定产业政策支持招商

产业政策是招商引资工作的有力抓手,在促进产业集聚方面发挥着重要作用。不过,政策的制定和实施应以明确的目标和清晰的路径为依托,避免对于产业政策的过度依赖,防止“政策候鸟”现象产生。

案例:合肥不断完善产业扶持政策

2005年,合肥做出了“工业立市”的重大决策,通过了《合肥优先加快工业发展行动纲要》,指出了合肥向工业化转型的道路。

2014年,合肥完善产业扶持政策,形成了“1+3+5”的政策体系,以《合肥市扶持产业发展政策的若干规定》为纲领,首次提出3个基金管理办法规范基金运转和“借转补”操作,5个产业扶持政策明确了各产业扶持的重点以及具体投资方式。

2018年,合肥推出《合肥市培育新动能促进产业转型升级推动经济高质量发展若干政策》,为扶持产业的各项细则和政府资金的使用方式做出了进一步解释。

完善的产业政策是招商引资活动中必不可少的一环,也为产业投资营造了良好的环境。

3. 站在企业角度策划招商

地方政府在土地、资金和基础设施等方面为企业发展不断投入,税收就是给地方政府的“分红”,地方政府就是企业的“股东”。招商人应该把更多精力花在企业上,和企业家在同一频道对话,从降本增效、提升核心竞争力的角度帮助企业“补短板”,增强企业对投资环境的信心,吸引企业落户。

案例:湖南宁乡“策划式招商”

2019年,因看中宁乡先进储能材料产业集聚效应,鹏博新材料迁入宁乡。最初,企业规划年产能2万吨,短期内并无扩产计划。

2022年,春节后的一个夜晚,宁乡市委副书记、市长黄滔在鹏博公司完成调研后,给企业创始人彭澎打了通电话。1个多小时的深谈里,黄滔剖析了企业抓住黄金期扩产提速的必要性和可行性,从要素保障、政策扶持等方面给企业家提供真金白银的支持。

在宁乡市委市政府的推动下,鹏博新材料进行了海外融资,将30亿元扩建项目留在宁乡,生产线从原来的2条扩建为16条,年产能提升为7万吨。项目全部达产后,可实现年产值100亿元,亩均产值高达1亿元。

4. 依托龙头企业带动招商

龙头企业对于产业链上下游企业具有较强的号召力,一旦在某地投资,出于它对供应商的要求,或者上下游企业降低物流成本的需求,一大波企业都会陆续在周边布局。

案例:广东湛江“链主招商”

2022年9月6日,巴斯夫湛江一体化基地首套装置投产,该项目总投资额到2030年将达100亿欧元,是我国重化工行业外商独资企业“第一例”。

借助巴斯夫项目的龙头效应,湛江积极开展“链主”招商,推动石化产业集群向“世界级”迈进。在9月15日的招商推介会上,11家石化产业链企业与湛江经开区、巴斯夫公司签订合作协议,总投资额约70亿元。

5. 凭借集聚效应强化招商

产业集聚效应让优质项目接踵而至,招商引资也将由此进入“从1到10”的阶段。比如同类产业集聚带来的规模效应,上下游配套集聚带来的生态效应。虽然集聚效应的形成属于市场行为,但仍需与时俱进做好企业服务,才能迸发出更强大的产业吸引力。

案例:张江药谷公共服务平台

上海张江虽然集聚了一大批生物医药企业,但很大一部分抗风险能力低,但具有发展潜力的中小企业,并且生物医药的研究成果在上海直接转化的比例并不高。

为了助推生物医药中小企业快速发展,上海张江推出张江药谷公共服务平台。平台为新药的临床研究提供涵盖共性技术服务、产业化服务、公共试验(检测分析)服务、运营保障服务、集成软件服务等6个方面的公共服务,并通过孵化器的建设、基金等方式帮助中小企业度过死亡谷,尽快实现产业化。

相关文章